UFO相关报道中外星人的样子都是千篇一律的,外星人该长什么样?
UFO相关报道中外星人的样子都是千篇一律的,外星人该长什么样? 最近墨西哥外星人事件引发网友热议,那么这个世界真的有外星人存在吗!准确的说是这个宇宙真的有外星文明存在吗...
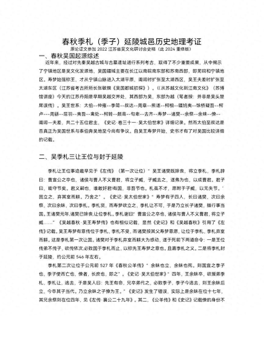
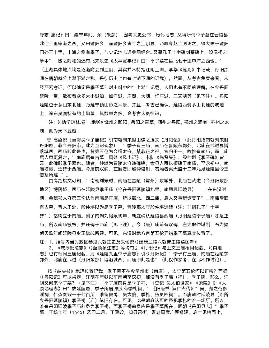
春秋延陵季子考证(2024修整版)
点击图文可放大阅读论证,共13页。关键点:吴国起源发展方向与时间、季子封于延陵经过与时间、史料考证、延陵历史地理、延陵季子实物考证

校误巜从苏越文化到江南文化》应为巜从吴越文化到江南文化》









江苏省档案馆可查此文件


常州引用清朝常州人辑本三国时巜皇览》,据查巜皇览》已在唐朝佚失,清朝人从哪本史书中看到引文而辑本?

UFO相关报道中外星人的样子都是千篇一律的,外星人该长什么样? 最近墨西哥外星人事件引发网友热议,那么这个世界真的有外星人存在吗!准确的说是这个宇宙真的有外星文明存在吗...
中国有钱有技术,为何不建造更多核武器?原来是此人不允许 中国有钱有技术, 为何不建造更多核武器? 原来是此人不允许! 大家可能在电视剧或者电影中了解到过,核武器是一件不管是...
云南县市区系列——(006)开远市 城市名称: 开远市 行政级别: 县级 行政所属: 红河哈尼族彝族自治州 设市时间: 1981年1月18日 行政面积: 约1940平方公里 (卫星地图测量) 城区...
现代人血馒头的用词方法都偏离了鲁迅的本意 我知道人血馒头是出自鲁迅的小说《药》。 往前追溯有一说可以到《本草拾遗》,刽子手用犯人的血沾上馒头可以治病,通常是治咳嗽。...
老书虫强推的六本高质量完结文,文笔细腻评价高 今日给大家安利六本今年完结的高质量文哦。 1《你还野吗》作者:暴躁猫 2《他先动的心》作者:图祥先森 3《易燃禁区》作者:昭乱 4《...
怀化新晃一中操场埋尸案时任校长黄炳松资料最新消息 6月20日,湖南新晃“操场埋尸案”引发关注。新晃官方通报称,此命案系在2019年4月中旬的扫黑除恶专项斗争中发现。疑犯杜某交...
福特召回部分进口全新F-150猛禽汽车 日前,福特汽车(中国)有限公司根据《缺陷汽车产品召回管理条例》和《缺陷汽车产品召回管理条例实施办法》的要求,向国家市场监督管理总局...
安徽省行政区划大揭秘:涵盖16个地级市及全省县城分布 安徽省行政区划大揭秘:涵盖16个地级市及全省县城分布! 有人说,安徽省只是一个普通的省份,然而我不认同。安徽作为中国...
Doinb中文超标准,老婆曝光他学习中文的方法,这个方式太管用了 今年S9的结局是非常好的, 这次FPX战队成功拿到了冠军,大家看到FPX战队里面每个人都可以站出来carry比赛,他们的打...
广东雨神,农民工捧红的网红歌手 还记得几年前,《广东的爱情故事》这首歌在广东特别是在珠三角这些发达的城市非常火,唱这首歌的人就是广东雨神。 广东雨神,原名卢大雨icon,...
167道月子餐食谱做法,好吃又营养,附月子注意事项及饮食原则 从胎儿娩出以后到产后的六周这个时间,民间俗称“月子”。 月子期间,妈妈需要补充生产时所消耗的体力,同时还要...
「中超故人」黑风煞星:斯蒂夫 斯蒂夫·布巴卡尔·特拉瓦利,现年27岁,出生于冈比亚,身高1.82m,司职前锋。2010年,斯蒂夫在冈比亚联赛的皇家班珠尔出道,由于本土联赛的资讯不发...
收藏!杭州70岁“宝藏”领队,走了20年西湖群山,推荐这5条西湖“最野”登山 线路 钱江晚报·小时新闻记者 王琼 李颖 通讯员 王萍琴 制图:阿牛 杭州群山中“野味十足”的土路登山...
日本全校仅1名男生原本让人羡慕 结局却令人想掉泪 日本山形县有一所女子高中,在2015年开放男学生报名,当时仅有一名男学生入学,让他成为全校唯一一名男性,如今已过了4年,这...
最纯正的红色切花月季红苹果,优秀品质不亚于红色玫瑰卡罗拉 红苹果月季是来自日本的一款切花品种的灌木月季,植株60厘米左右,特别适合家庭盆栽的一款红色月季。 颜色比中国红...
许绍洋近照曝光,身材大变手臂肌肉健硕,网友:与记忆中不一样了 近日,男星许绍洋在个人社交平台上晒出近照,照片中的他身材大变,手臂肌肉健硕,乍一看像专业的健身教练,手...
野战军三野四野的十大虎将,太涨知识了,值得一看。...
夏季显瘦A字上衣裁剪图,喜欢收藏吧! 今天和大家分享的是夏季显瘦A字上衣裁剪图,此款衣服穿着好看又舒服,关键制作还简单,新手也完全可以做出来,此款裁剪图已加放了缝头不...
闹大了!深圳一所大学教师工资曝光!!! 深圳是中国广东省的一个城市,位于珠江口东岸。作为中国改革开放的窗口和经济特区,深圳在短短几十年内发展成为国际知名的现代化都市...
民间传统手工艺——棕叶编织,从玩具变成艺术品 棕叶编织,归属于粽编艺术类别。现在在街上看到最多的是新鲜的粽叶编织而成。手艺人会在现场进行编织,编织好的小动物,用粽叶...
今天起!iPhone 更换电池费用涨价,超级贵 之前我也提到 iPhone 手机在苹果官方更换电池费用即将涨价,并且还提到,会在3月1日起执行,也就是今天起。关于这个消息确实是真的,不需...
儿童抗菌粘土DIY教程——可爱小兔 今天我们来做一只可爱的小兔子,这只小兔在正在暖暖的被窝里睡觉呢!枕着或萝卜造型的枕头,头上戴着一顶可爱的小睡帽,睡得香甜极了!这样的...
执法实拍:传销窝点里男女们混睡一屋关系开放混乱! 网传一组执法的人员对一户疑似传销窝点进行现场核查。执法民警实拍:传销窝点里男女们的混乱关系,令人无不震惊!以下为现...
一图速览丨那些年,广州飘过的雪 前段时间 传闻广州12月18日有“雨夹雪” 市民纷纷向气象部门求证 19日傍晚 又传出广州天河一带“飘雪” 虽然两次传闻都被气象部门“辟谣” 但也足...