成都都江堰市好玩的十大景点有哪些?自驾游玩如何安排行程路线?
成都都江堰市好玩的十大景点有哪些?自驾游玩如何安排行程路线? 都江堰,成都市代管县级市,位于成都平原西北边缘岷江出山口处。都江堰市是一座具有2000多年建城史,因堰而起...
豪门内斗,80后继母终于打败90后太子
杉杉豪门风云:继母与太子的商海争权战
豪门惊变:巨头陨落,遗产纷争乍起!

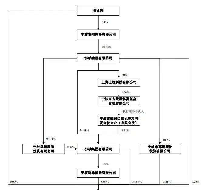
宝子们,今天要跟你们唠一个超震撼的豪门大瓜!杉杉系在商业圈那可是相当有名气的。可谁能料到,一场超刺激的权力争夺大战竟在这个家族里悄悄拉开了帷幕。2023 年 2 月,杉杉系的核心人物郑永刚因为心脏病突然发作去世了,当时他才 65 岁。这消息就跟大晴天突然打了个大雷似的,一下子把家族的平静给打破了。郑永刚活着的时候光顾着打造他的商业帝国了,居然没留下遗嘱,这下可好,麻烦大了去了!他的儿子郑驹,这个大家都觉得会接班的 90 后,本来以为能顺顺当当接手家族大权呢。

结果半道上杀出个厉害角色,郑驹的继母周婷,这个 80 后的前电视台财经女主播可不好惹。她站出来说,按照法律规定来继承的话,她和三个孩子才应该是杉杉系真正能当家作主的人。这一下子,就好像往平静的湖水里扔了个大炸弹,家族内战马上就要爆发了,而杉杉系下面的两大上市公司——杉杉股份和永杉锂业的以后会咋样,也被蒙上了一层老厚的阴影。你们是不是跟我一样,特好奇这场豪门大战最后到底会咋收场呢?
权力博弈:董事会上的硝烟弥漫!


时间来到 2024 年 3 月 23 日,这一天肯定得在杉杉系的历史里记上一笔。公司开董事会,本来是要选个新老大的。郑驹在那坐着,满心都想着自己马上就能登上权力的最高峰了,周围那些老员工也都准备好给他鼓掌欢呼了。可就在这时候,周婷跟女王出场似的出现在董事会现场。她那气场超强,大声说出自己的想法:争遗产!她的理由可充分了,郑永刚没遗嘱,按法定继承就是她和孩子能分大头,郑驹只能拿小头。这一下,在场的人都懵了,本来好好的董事会一下子就变成了超级激烈的战场。郑驹那边当然不可能轻易就认栽,他们到处跑着找人帮忙,想把局面给挽救回来。可股民们不管这些呀,他们一看家族里闹得这么凶,担心公司以后的日子,都急急忙忙把手里的股票给卖了。就两个月的时间,公司的市值就跟坐过山车似的直直往下掉,整整少了 60 多亿!这可真是一场看不见硝烟的战争,两边你来我往,谁也不让谁,而杉杉系的命运,就全看这权力博弈的结果了。
经营困局:太子接手,却深陷泥沼!

在两边争得不可开交之后,好不容易弄出个协议,郑驹暂时保住了董事长的位子。可他哪能想到,等着他的是一堆烂事儿。先瞅瞅业绩,那简直差得没法看!去年,永杉锂业就跟个到处漏水的破船似的,净利润跟去年比下降了 168%,这就是说不但没挣到钱,还亏了好多。杉杉股份也强不到哪去,净利润比之前下滑了 71%。本来想着今年能好点,结果现实给了郑驹一个大耳刮子。前三季度,杉杉股份的净利润又比之前下滑了 97%,基本就快挣不着钱了。为啥会这样呢?原来是这两家公司的业务竞争太猛了,就跟一群饿狼抢一块肉似的,价格上不去,卖出去的量也上不去。郑驹急得跟在热锅上的蚂蚁似的,可就是想不出啥好办法来。这还没完,公司欠的债就跟一座大山似的,压得人都快喘不过气了。到今年第三季度,两家上市公司加起来亏了 3.3 亿,可欠的债却有 114 亿!这数字大得吓人。8 月份的时候,就因为 1000 多万的利息没还上,公司就出大问题了。这一下,债主们都慌了,都跑去起诉,让公司还钱。这就导致杉杉集团一半的股权被冻住了,永杉锂业更惨,一亿多股份在 11 月初被法院拿去拍卖了。郑家之前收购永杉的时候还违规了,被监管部门罚了钱不说,还得把好多股份给转让出去。郑驹在这一堆麻烦里,显得有点招架不住了,公司以后的路也越来越模糊了。
继母上位:女主播能否力挽狂澜?
就在郑驹被这些事弄得晕头转向的时候,周婷又站到了前面。11 月 18 日,杉杉发了个公告,郑驹辞职了,周婷成了新的董事长。这结果让好多人都惊得不行。周婷虽然是个挺有本事的女主播,做过不少好节目,像《民企在上海》,还因为这个节目认识了郑永刚,最后嫁进了豪门,生了三个孩子。可她毕竟没真正在商场里打拼过,她能行么?有人就怀疑,她一个搞媒体的,能懂咋管理公司么?能把这一堆烂摊子收拾好么?公司的债务问题、业务越来越差的问题、股权有纠纷的问题,就跟一个个张牙舞爪的大怪物似的,在那等着她。可周婷好像一点也不怕,她当了董事长之后,发了个“致全体杉杉同仁的一封信”,信里说公司碰到了很大的麻烦,但她会很坚定,积极去找人来投资,快点把资产给处理好。她真能做到么?这就跟一场大赌博似的,周婷把自己的一切都押上了,而杉杉系以后会咋样,也全是未知数。
争议焦点:豪门未来,路在何方?
这里面最让人揪心的争议点来了!杉杉系在周婷带着,到底能走到哪去呢?有些人觉得,周婷既然敢站出来争这个权力,肯定有她的底气和本事,说不定能给公司带来新的希望和活力。她可以用自己认识的那些人,找到合适的人来投资,帮公司度过这个难关。而且她是三个孩子的妈,肯定会为了孩子以后的日子拼命干,把公司搞好。但也有人担心,商场就跟战场似的,可不是光靠有热情就能赢的。周婷没有管公司的经验,面对这么复杂的情况,她会不会忙得晕头转向呢?万一她做的决定不对,会不会让公司更倒霉呢?这就跟在黑灯瞎火的地方走路,走错一步,可能就完了。还有人说,这家族里自己人斗来斗去已经让公司伤了元气,就算周婷有天大的本事,也很难把败局给扳回来。这杉杉系就像一艘大豪门船,是会在周婷开着的时候重新变好,还是会在风雨里晃悠,最后沉了呢?
小编有话说:期待与忐忑交织
看完杉杉系的这一大串波折,我心里那叫一个乱。一方面,我真的特别希望周婷能创造个奇迹,带着杉杉系从这困境里走出来。她那自信和决心让我好像看到了一点希望的光。也许她能靠自己跟别人不一样的眼光和新想法,把公司现在的僵局给打破。就像在黑的地方点个灯,给公司找个新的出路。但另一方面,我又特别担心。毕竟商业这东西变化太多了,一个不小心就可能啥都没了。我觉得周婷首先得干的,就是弄个厉害的团队。这个团队里得有在商场混了好久的精英,能帮她出主意,处理各种麻烦的业务问题。然后,她得好好把公司每个业务都摸透,找到问题出在哪,再想办法解决。对于债务问题,得定个合理的还钱计划,跟债主们好好商量,多要点时间和支持。对于业务越来越差,得看看市场到底要啥,弄点新的产品或者服务出来,让公司更有竞争力。最后,她还得把公司里面管得更好,让员工们都往一块使劲,一起把这难关给过了。希望杉杉系能在这一场豪门大风暴之后,又能好起来,给我们讲个绝地反击的超棒故事,而不是在风雨里慢慢没了。
成都都江堰市好玩的十大景点有哪些?自驾游玩如何安排行程路线? 都江堰,成都市代管县级市,位于成都平原西北边缘岷江出山口处。都江堰市是一座具有2000多年建城史,因堰而起...
6年前,李依晓被叶璇爱宠咬到血肉模糊,叶璇:与狗无关,是她先作 2014年印小天生日会,李依晓被叶璇狗咬到血肉模糊,2年后叶璇胜诉 李依晓这个名字可能很少有人知道,但 只要一提...
著名演员王宝强 王宝强,1982年4月29日出生于河北省邢台市,中国内地著名的男演员、导演。 王宝强6岁开始练习武术,8岁在少林寺做俗家弟子。20岁时,王宝强来到北京闯天下,在各个...
速滑教母李琰,中国速滑的领军人,第一位站在冬奥领奖台的运动员 对于众多九零后,零零后的人们来说,李琰是他们不甚了解的人物,这也不奇怪。说起李琰,她一定是奥运赛场上中...
"忠华良牧全价发酵饲料"养鹅和传统养殖的利润及成本对比。 作者:吴鸿剑(忠华盛世优质牧草"忠华良牧"创始人一一"忠华良牧"已录入国家优质牧草名录) 视频加载中... 用优...
生活中的这些尴尬事,你经历过吗? 尴尬真是无处不在,一个处理不当,便会让处境变得更尴尬,尬到如芒在背,尬到脚趾能抠出三室一厅,懊恼的同时多希望人生有个撤回键,好重新...
三峡大坝:中国水利工程的壮丽篇章 一、背景与建设初衷:民族梦想的宏伟蓝图 长江,这条奔腾不息的母亲河,孕育了华夏儿女,也见证了中华民族从贫穷走向繁荣的历程。其丰富的...
让猪住豪宅,给员工发豪车,曾经的江西猪王巨亏188亿后,咋样了 2017年, 养猪起家的正邦集团 ,在年会上大手一挥,直接送出了20辆豪车,用以犒赏优秀员工。 这其中,甚至还包括了...
播出1集收视率破1!王文杰一出手,这部当代工业的电视剧就成了 他曾是山影(山东影视传媒集团)的扛把子,90年代他执导电视剧的时候,孔笙都只能给他做摄影,这个人就是王文杰...
24个让你捧腹大笑的搞笑段子,别错过! 手机后三位预示未来房子面积?真的假的?今天,我们一起来看看这个有趣的话题。@顺利说事主页分享了一系列搞笑的故事,让我们快乐的笑出...
周丽淇出演《岁岁青莲》,模特出道,丈夫竟然是军旅一哥傅程鹏 腾讯视频热播的古装大戏《岁岁青莲》让众多观众大呼“真香”!这部由高寒执导,何润东、何泓姗领衔主演,黄圣依...
两天一晚的海南恒大海花岛自由行,一站式度假体验,体验感太好了 海花岛旅游度假区位于海南省儋州市,总占地7.8平方公里,由恒大集团历时十二年、耗资千亿打造而成,涵盖海花岛...
华为智能眼镜评测:首次搭载鸿蒙,阔别三年之作,有何不同? 前言: 说起对智能眼镜的早期印象,相信很多小伙伴会想到谷歌眼镜(Project Glass)。的确,诞生在2012年的谷歌眼镜确实...
盘点近20年评分最高的5部喜剧电影 点 关注,了解更多影视剧相关信息 准备好笑到抽筋了吗?今天我们要聊的是5部真·欢笑巨制!这5部喜剧电影简直就是欢笑的代名词,笑点密集,梗来...
2024年值得N刷的10部高分好看的青春校园甜宠剧,你看过几部呢? 青春有笑、有泪、有无奈、有成长,但是那些瞬间的所有都将成为我们青春的一部分,记录着当时的感触和回忆。2024年...
河南财经政法大学介绍及专业分析 河南财经政法大学 河南财经政法大学 国家级特色专业:金融学、会计学、工商管理、国际经济与贸易 国家级一流本科专业:金融学、国际经济与贸易...
《骗子》:这部韩国电影又在自黑 最近一部韩国电影就把这种“局中反转”玩的可谓是炉火纯青,一经上映,就连续22天的成绩创下今年韩国单部影片最长时间蝉联票房冠军的新纪录,...
33岁安徽网红每天直播吃肥肉, 吸粉800万, 如今老得像60岁大妈 当一个网络吃播博主,既可以每天吃着大鱼大肉,还可以依靠短视频赚取不少的钱财,这样的生活吸引了无数的人。 来...
运城到底有啥?螃蟹 白虾 大米 甘蔗 蓝莓... 运城到底有啥? 运城很“低调”,低调到连自己的“亲娃”都不知道自己家有这么多的物种,颠覆认知,刷新三观。看看网友的评论吧......
乔致庸有几个后代,结局如何,乔家大院至今还有传承人吗? 在阅读此文之前,辛苦点击一下右上角的“关注”,既方便您进行讨论和分享,又能给您带来不一样的参与感,感谢您的支...
科琳娜:西班牙老国王1500个情人中最著名的一位,被称为地下王后 在当今这个时代,人们说起王室, 似乎总是会聊到他们的一些风流韵事 ,而王室似乎也总是不负众望,一直在源源不...
西方现代价值体系的礼崩乐坏 “ 以美国为首的西方政治精英正在破坏几百年来由美欧等西方发达国家主导构建的人类普世价值体系。 ” 一、我们熟悉的周代礼乐崩坏 提到“礼崩乐坏...
IP被禁后的四条解决之路 14年底开始,文化部曾两次发力,整改、查处了《尸兄》《进击的巨人》等多部动漫。在这些名单中,有的IP是在查封前就已经被手游厂商花重金所购买的,动漫...
争夺人类首登南极点,阿蒙森不仅比斯科特早到一个月,还全身而退 1911年12月14日,他带领的探险队第一次踏上南极点,他也成为第一位登上南极点的人,比对手早了一个月。而且,整...