闪亮动人的镶钻美甲
闪亮动人的镶钻美甲 图片来源于网络,侵联删!!!...
会计必备的234个财务分析指标!公式、计算、分析,一步到位!
会计在工作中需要做财务分析,那常用的指标又有哪些呢?今天小编给大家总结的这一份,涵盖了财务分析中所需要的所有指标与公式,并且详细的说明了各个指标的分析方法和计算公式。
1、变现能力率
提现企业的偿还短期债务的能力,流动资产越多,短期债务越少。

2、资产管理比率
存货的周转率是存货周转速度的主要指标。提高存货周转率,缩短营业周期,提高变现能力。

3、负债比率
反映了债权人提供的资本占全部资本的比例,该指标也被称为举债经营比率。

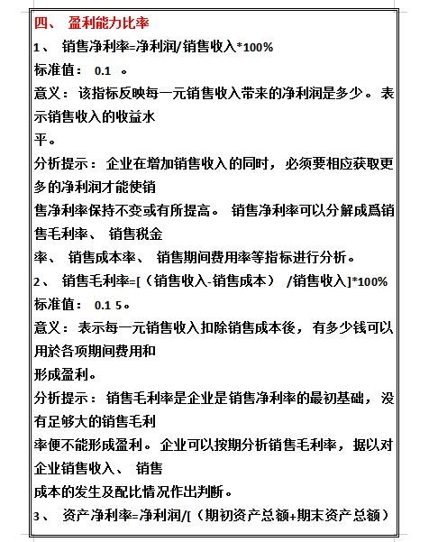
4、盈利能力比率
该指标反映每一元销售收入带来的净利润是多少,表示销售收入的收益水平。

5、现金流量流动性分析
以经营活动的现金净流量与本期到期的债务比较,可以提现企业的偿还到期债务的能力。

6、获取现金的能力
这个比率越高,企业的收入质量越好。资金利用效果越好。

7、财务弹性分析
说明企业经营生产的现金满足资本支出、存货增加和发放现金股利的能力。






篇幅有限,关于会计财务分析指标的内容就先分享到这里了,希望对大家有所帮助。

闪亮动人的镶钻美甲 图片来源于网络,侵联删!!!...
为什么说绿皮火车的上铺是最值得选择的? 为什么说绿皮火车的上铺性价比最高? 绿皮火车,也被称为普速列车,是中国铁路运输中最常见的列车类型之一。许多乘客喜欢选择绿皮火...
一光年是多远?也许是人类永远也想象不到也达不到的距离。 自然界中光无处不在,小到手电筒,大到太阳光。 光速是人类目前已知的最快速度,任何有质量的物体都不可能达到光速...
东北大雪:挑战与希望并存的白茫世界 近日,东北地区大雪降临,网络上一片惊叹声。然而,这并非人们想象中的诗意雪景,而是给当地居民带来了极大生活困扰的狂风暴雪。在这片白...
快看!2017年河北省高考一分一档统计表出炉! 最新!燕赵都市报记者获悉,2017年河北省普通高校招生文理科考生一分一档统计表公布啦!请往下看! 河北考生和家长可登录河北省教育...
2023年,金一南三兄弟,回老家参观,站在父亲出生地,感慨万千 2023年12月初,金一南三兄弟回到了他们的故乡——江西永丰县大园金家村。他们站在家乡的土地上,心中充满了感慨。...
川崎更新2022款Z1000,售价维持不变,电控系统依旧缺席 前段时间川崎日本更新了2022款川崎Z1000,日本售价略微上涨16500日元的来到1188000日元。与此同时川崎中国官网也将Z1000更新到了...
大国重器 歼-20 五代威龙隐身战斗机,为之感到自豪… 小韩说天下,今天来谈谈我国大名鼎鼎的五代战机,歼20 代号:威龙 是中航工业成都飞机设计研究所研制的一款具备高隐身性 高...
它是一条山区高速,是湖南一条出省大通道,主线全长33.480公里 我国虽然有着较为发达的高速公路网,但还是有很多地区出行困难,这些地区主要是一些山区,因此近些年,我国在大力...
有种“低调”叫刘以豪?接连官宣三部新剧,合作演员都是一线大咖 刘以豪这个演员相信大家还是不怎么熟悉的,毕竟他的名气还不是特别大。但是他的颜值和演技还是很有看头的,而...
回答!什么是万物的理论起源? #新作者扶植计划 第二期# 宇宙从哪儿来,又向哪儿去,是自古至今的先贤及西方哲学家都在寻找答案,但都不足以令人信服。 对于中国人的起源,我们...
南京秦淮新河河堤下藏南京保卫战碉堡,专家呼吁尽快保护 扬子晚报网11月24日讯(记者 张可)“秦淮新河江宁段河堤下藏着南京保卫战碉堡,希望有关部门尽快公布为文物加以保护!...
平民窟走出来的健美巨星,艺术造型大师,13年的他充满美感 凯格林1975年7月12日在纽约市布鲁克林出生,是一名职业健美运动员。是一个非常励志的运动员。 我关注凯格林是在13年的奥...
这种福字才能扫出敬业福!虎年新福,你都get了吗? 想要扫出敬业福,要选择笔画最端正的福字。 因为端正的福字,写时最敬业,一笔一画间有一丝不苟的态度,饱满的热忱。 这样的...
车辆被堵咋办?“交管12123”帮你“一键挪车” 下班到停车场取车,发现爱车被其他车辆挡着出不去;高高兴兴回家,发现车位被其他车辆占用,遇到这类情况该怎么办?如果挡车车主...
《你好,秦医生》:双学霸双医生,从校园到社会,双向甜蜜奔赴 小说简介: 林芜以全市中考第一的分数考入晋城一中,在这里,她遇见了秦珩。 秦珩在学校有无数的暗恋者,除了林...
分享一组小奶狗的图片,萌到让人无法抵抗 source:https://petssky.com/pets/picture-34167 都说“最萌不过小奶狗”,这些单纯可爱的小家伙,时而懵懂的望着你,时而淘气的追着你,任谁都抗拒...
杭州南站来了!往返义乌多趟列车,票价42.5元起,你买到了吗? 如果我们需要前往萧山 在以前除了自驾或大巴 可能需要乘坐高铁先前往杭州东站 再进行转乘前往萧山 而这种方式将在...
依山临海,气派巍然,全国四大关帝庙之一,福建漳州市东山关帝庙 东山关帝庙,位于福建省漳州市东山县铜陵镇岵嵝山下,始建于明洪武二十年(1387年),依山临海,气派巍然,是...
娇妻带球跑,霸道王爷快点追!盘点三本带萌娃跑的经典小说 如果你现在正在陷入书荒,那么这三本高质量带球跑类型小说你一定要知道,看一下不吃亏,说不定就是你喜欢的文。大家...
男士切尔西靴搭配 帅出天际 相信很多型男都会为衣橱添加一双皮靴,尤其在严寒的秋冬季,有时候觉得缺少一双皮靴造型总会有点不完美。 在这么多类型的皮靴中,切尔西皮靴是非常...
超霸这款车怎么样?超霸和霸道如何选择?性价比哪款高? 19款丰田超霸TRD Pro版的 配置:5座8气囊,87L油箱 ,皮座,天窗,电转向 ,蓝牙, 多功能方向盘 ,空调 ,空气净化 ,6.1寸触...
揭秘地摊十大暴利商品:年入百万,是梦还是现实? 随着社会的进步和经济的发展,越来越多的人选择自主创业,摆地摊作为一种低门槛、低投入的创业方式,受到了广大创业者的青睐...
15部电影“光棍节”扎堆上映 近年来,各大影院在光棍档期格外喧嚣热闹;而今年,即将到来的“光棍节”同样不会寂寞。不信,你数一数,光混节前后一周共有15部影片上映,其中《...