霸气精辟的社会语录
霸气精辟的社会语录 1、 对所有人都好,等于没有对任何人好,只对少数人付诸真心,才能得到一群珍惜你的人。 2、 背后议论你的人,往往都是不如你的人,因为比你牛的人,根本没...
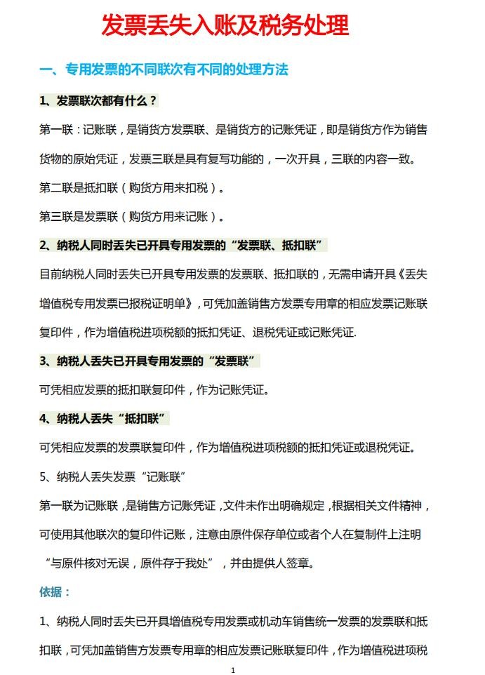
发票丢失怎么办?老会计教你几招,发票丢失损毁后可以这样做
发票是企业进行税务申报和财务核算的重要凭证,但在日常经营中,发票丢失的情况时有发生。面对发票丢失,企业需及时采取有效措施进行处理。首先,企业应向供应商申请补开发票或开具红字发票进行冲账,确保账目准确。若无法补开,企业需根据实际情况对相关业务进行税务处理,包括调整进项税额或进行估算。在财务入账时,丢失发票的金额需谨慎核算,避免出现税务风险。税务机关通常要求企业提供详细的说明和补充材料,确保税务合规。因此,妥善管理发票和及时处理丢失问题,对于企业的税务合规至关重要。(文末有领取资料的方式)








发票丢失后怎么入账?小编整理了些发票支出和入账的会计处理和税务处理方法,快来看看吧!


霸气精辟的社会语录 1、 对所有人都好,等于没有对任何人好,只对少数人付诸真心,才能得到一群珍惜你的人。 2、 背后议论你的人,往往都是不如你的人,因为比你牛的人,根本没...
【“鲁韵飞歌”名校巡礼】晓雯音乐学校:送你一把直达音乐殿堂的金钥匙 滨州日报/滨州网讯 晓雯音乐学校是一所专业、系统、规范的国际连锁音乐教育机构,在全国已拥有400多所分...
“时尚老佛爷”卡尔拉格斐的爱猫,一只会赚钱的猫咪 香奈儿创意总监、“时尚老佛爷”卡尔拉格斐(Karl Lagerfeld)19日病逝巴黎。他除了是时尚圈大咖,还是知名“猫奴”,养了一只白色伯...
野生蘑菇——毛头鬼伞 毛头鬼伞(又名鸡腿菇),是我国北方春末、夏秋雨后发生的一种野生食用菌。味道鲜美,营养丰富,且有独特的医疗保健功效。是继香菇、蘑菇、草菇、平菇、金针...
军博文物连连看:被击落的美国U2侦察机 来自:前线客户端 上个世纪60年代初,在中国的军事史上发生过一件大事,那就是中国人民解放军,用地对空导弹,击落了一架美国U2侦察机。...
荆州14个版本的地图 绝对有不少你都没见过! 荆州,古称“江陵”,是春秋战国时楚国都城所在地。千年的古城,最能记录变迁的就是地图,这些属于荆州的老地图,你见过没? ↑汉...
甘肃省武威市武威西夏博物馆 位于甘肃省武威市的武威西夏博物馆,是一座承载着千年历史与文化的宝库。作为中国西北地区重要的文化地标,这座博物馆不仅展示了西夏王朝的辉煌成...
从美国少年到革命先锋:廖仲恺的爱国传奇与黄埔军校的创立 1878年4月12日, 廖仲凯出生于美国加利福尼亚州三藩市 ,在他的童年时期正值清政府垂暮之际,他的父亲虽然远离祖国,但...
本科985中山大学,考研到双非桂林电子科技大学,值吗? 本科985中山大学,考研到双非桂林电子科技大学,值吗? 考研是场博弈!有的考生幸运地从双非院校逆袭到985重点大学,一路...
11年过去了,文章和姚笛,年少轻狂犯下的错,终于还是自己买单了 娱乐圈从来不乏风波和动荡,姚笛与文章的感情事件无疑是其中最令人瞩目的一个。这一事件不仅在短时间内引起了...
源自1860年,加特林机枪的前世今生 前言:很少有和它类似的一款武器,曾经因为落后而被战场无情的淘汰,而今居于这种武器的原理又被重新应用与发扬光大起来。 是的,它就是古老的...
四川旺苍,遭遇洪水侵袭的军工厂,探寻那段尘封的岁月 在华夏大地的西南部,四川盆地的一隅,曾经矗立着一座默默无闻却又功勋卓著的军工厂——国营风雷器材厂,军工代号“75...
美国航母史:CV5约克城号 约克城号航空母舰舷号CV-5,为约克城级航空母舰的首舰。约克城级航空母舰一共有三艘,分别是约克城号,企业号和大黄蜂号。约克城号在1934年开始建造,在...
赌王神秘17子曝光,曾传生母是利智,梁安琪发声:是对儿子的保护 传奇了一生的一代赌王何鸿燊因病离世,享年98,距今已有一个月,昨天何家联合发布了公告,拟定赌王葬礼于7月...
30个不寻常的发明创造,使人们的生活变得更加有趣 1 双腿截肢的人怎么滑雪,装上滑雪靴假肢 2 专门为鸭子建造的坡道 3 为轮椅使用者设计用于雪地等恶劣条件 4 一个小钩子工具,可...
10个金庸的武侠名言,说清人生本质,有哲理 江湖路远,风雨兼程。金庸先生以一支妙笔,勾勒出一个又一个快意恩仇、波澜壮阔的江湖世界。他的作品中,不仅蕴含着深厚的武侠情怀...
我国名字“最奇怪”县城,听起来像骂人,但却吸引了很多游客 尼玛县:从贫困小县到旅游名城尼玛县,坐落于那曲市西部,这个名字在汉语里有着不好的意思,但在藏语里,它的含义...
为何有些孩子性格“内向”?并非是遗传,多半是妈妈3个方面影响 文/天意妈妈谈育儿 孩子的性格会影响孩子的一生,尤其是在社交和工作上,很大程度上影响着孩子的发展和人脉,而...
今天,我们从霍金的“四度空间”说起 最近几天,霍金开通微博的消息着实火了一把 小编一直是霍金维度学说的铁杆粉丝,所以不由得又开始思考四维空间的问题。说四维空间之前,...
黑色四叶草:阿斯塔开挂5秒仅战胜分身?路西法罗实力深不见底 黑色四叶草漫画329话更新之后,路西法罗与利贝和阿斯塔的恩怨之战,终于告一段落,虽然结果不出众人所料,是路西...
乘坐K1628次列车,探访信阳火车站 信阳站是中国铁路武汉局集团公司管辖的客货一等站,也是京广铁路和宁西铁路的重要交汇站。2016年7月,信阳站开始升级改造,2019年改造完成并正式...
中国经济产业带名城:浙江温州瑞安 中国经济产业带名城 今日分享:浙江温州瑞安。 瑞安地处浙江东南沿海,是浙江省重要的现代工贸城市、历史文化名城和温州大都市区南翼中心城...
野钓黄辣丁,除了台钓,这2种钓法更简单有效,别错过 春江水暖,鱼儿们在经过一个寒冬之后,也开始随着气温水温的升高变得活跃起来,对于我们钓鱼人来说,春季是一年中不可错...
我国结婚率创10年新低?看了这个你绝对会想脱单...... 《2018年民政事业发展统计公报》显示,2018年全年,我国依法办理结婚登记1013.9万对,比上年下降4.6%,结婚率为7.2‰,比上年降低...